未发布文章,仅支持15分钟预览
中国已与150个国家缔结互免签证协定
{{sourceReset(detailData.source)}}{{dynamicData.sub_info.subject_name}} 紫牛新闻
{{wholeTimeFilter(detailData.happen_time)}} {{numFilter(detailData.review_count)}}次阅读
{{numFilter(detailData.review_count)}}次阅读
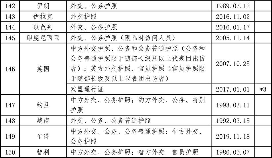
中外互免签证协定一览表
(更新至2023年2月16日)
截至目前,中华人民共和国与下列国家缔结互免签证协定。中国公民持所适用的护照前往下列国家短期旅行通常无需事先申请签证。
![]()
![]()
![]()
![]()
![]()
![]()
![]()
注:*1 目前适用中国与前南斯拉夫社会主义联邦共和国有关协议。
*2 目前适用中国与前捷克斯洛伐克共和国有关协议。
*3 适用《中国与欧盟关于互免持外交护照人员短期停留签证的协定》。
免签入境并不等于可无限期在协定国停留或居住,根据协定要求,持有关护照免签入境后,一般只允许停留不超过30 日。持照人如需停留30 日以上,按要求应尽快在当地申请办理居留手续。
编辑 : 石伟
更多内容请打开紫牛新闻, 或点击链接
{{dynamicData.sub_info ? dynamicData.sub_info.subject_name : dynamicData.event_info.title_short}} {{dynamicData.sub_info ? dynamicData.sub_info.subject_desc : dynamicData.event_info.brief}}
{{dynamicData.sub_info ? '+ 关注' : '+ 追踪'}}

